原神已运营一段时间,随着版本和角色增多,队伍搭配从单核走向多核协同、反应联动。理解强势阵容,对推进游戏和挑战深境螺旋有帮助。
下文整理常见且强力的配队思路,结合新手替代方案说明,供参考。若有不同见解,可理性交流。
直接看阵容:
增幅反应阵容

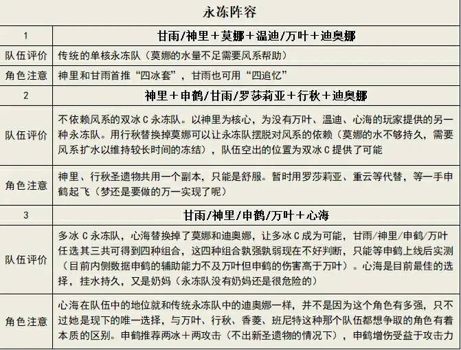
永冻阵容

其它阵容

给出实用建议:
1. 前期资源有限,别强求一步凑齐阵容,用四星或功能相近角色过渡,后续替换核心角色,做长期培养规划。
2. 配队和装备不固定,结合实战和圣遗物储备调整,别盲目追理论最优,看重实际表现。
3. 刷圣遗物要集中,像“雷神国家队”和“永冻队”核心圣遗物需求重合,冰套给永冻队主C,绝缘套供多个角色用,在同一副本培养多角色,减少体力浪费。
4. 多人共用圣遗物中后期是优势,角色替换后圣遗物给下一顺位角色,实现资源复用,提升效率。
本文内容收集自网络,如有不妥联系删除。




