畅玩服周更聚焦优化,新推周末尊享权益卡引热议,以下为维护详情。

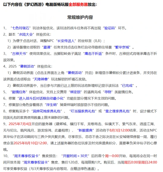
常规更新:取消七彩玲珑石玩法验证码,调整水陆大会副本体验,优化古神天书效果(狮驼岭鹰击动作取消折返,领先时间服),优化暑期活动与剧情任务多项体验;修复战斗后对话框自动最小化异常、浮生绡锦衣显示异常。
7月4日开服的新服盛典活动8月3日结束;畅玩服核心更新:开服超30天服务器每周开放周末尊享权益卡,售价120点,限购1次,引发玩家热议。


战斗指令撤销功能全服开放,畅玩服支持所有玩法使用,体验优于时间服。

畅玩服测试服更新:新增掉线保护加急功能(每周3次,快速登录),新增双端切换加急功能(手机/电脑便捷切换,每周5次),新增游戏窗口置顶功能。

调整皇宫生死斗玩法,开启暑期活动第二阶段,优化商人体验(战斗中可用相关功能),提升珍宝阁操作体验。

优化NPC显示层级(不被角色、摊位、冒泡框遮挡),提升飞行符与摄妖香叠加数量至99个(领先时间服)。

畅玩服新服大雁塔开放,欢迎体验。
以上为维护核心内容,助力玩家畅玩。




