MK47改装方案实战验证:提升腰射精度,强化后坐控制,实现近距盲射稳、中距连发准。40发扩容弹匣保障持续火力,单/全自动双模式适配多战术,专攻突击攻坚、巷战压制、机动支援。

一、MK47突击步枪基础特性
外观设计:
改装后采用深色战术涂装,结构紧凑,机械感强。上导轨兼容多类瞄具配件,枪管前段加装消音器,前握把、枪托均为人机工程学设计。侧导轨配多功能贴片,弧形弹匣及细节改装凸显战术风格。
配置清单:
AR重塔握把、平衡握把底座、MK47麈战枪管、DTK制退器、UR特种战术枪托、X25U斜侧战斗握把、KC猎犬护木片、狂蜂护木片*2、AKM延长匣40发、郊狼中间威力口径快拔套(黑)、多用途战术增高架、PEQ-2红色激光镭指、Osight微型瞄准镜。
武器标识码:
MK47突击步枪-全面战场-6HJUDMG040LEV0VVA1O2K

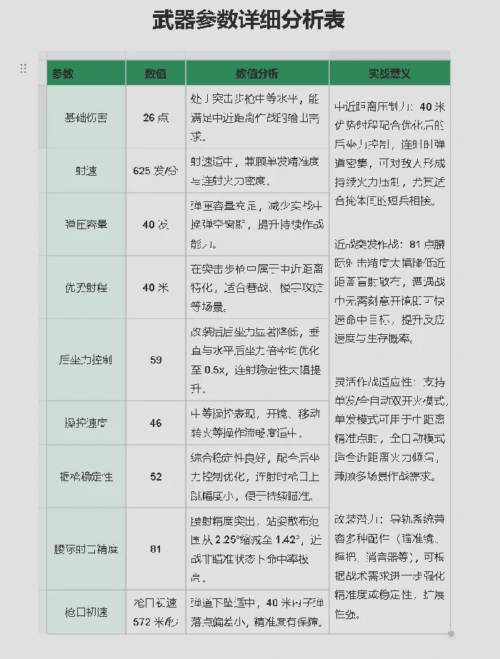
性能数据:

后坐力与腰射表现:
改装后提升腰射散布精度、优化全模式后坐控制,兼顾近距遭遇、中距连射稳定性,实战适应力强。

1、适用玩家类型:
中近距离战术型玩家:擅长巷道作战、室内控制,善用掩体快速突击、区域封锁。
新手与进阶过渡用户:后坐力易控,上手难度低,助新手熟悉武器;进阶玩家可调整配件扩展战术。
全距离均衡型打法使用者:能应对近距爆发、中距持续作战,通过切换射击模式适应不同交战场景。
2、不推荐使用人群:
远距离精确射击专精者:有效射程约40米,超距后弹道衰减明显,难敌狙击枪、长射程步枪。
极致机动型突击手:操控数值46,属突击步枪中等水平,开镜移动转换效率一般,无法满足极端近战高速突击需求。
全自动火力覆盖倾向者:射速625发/分钟,同类武器中处中下水平,虽后坐控制优,但单位时间投射量不及M4等高射速枪械,不适大面积火力压制。
武器标识码:MK47突击步枪-全面战场-6HJUDMG040LEV0VVA1O2K




