北部雪原生存推进,做好应对准备。应对极端气候持续伤害、特殊怪物高威胁攻击、复杂资源收集路径,谨慎规划。
北部雪原分普通雪原、霜雾之境,全域冰雪覆盖,气温极低。户外角色体温持续损失,饱食度消耗大幅加快。
普通雪原:缺保暖手段,角色逐渐失温,生命随时间损失,失温效果叠加。
霜雾之境:失温速度急剧加快,冻伤致生命值迅速下降,危险性高。
推荐食物:辛辣根茎、火辣羹汤、火辣烹肉、火辣炖虾,维持体温。
防寒装备:风雪衣必备。
其他措施:火把、篝火临时保暖。暴风雪无法生火,搭建简易遮雪棚创造避风环境。
特别注意:雪原燃料消耗快,获取难,取暖后及时熄灭篝火省资源。
1、采集
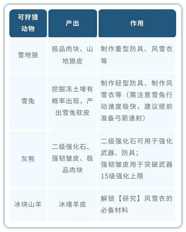
2、狩猎
雪原银髦(建议组队挑战):弱火属性,击败吸纳暗夜之影,领地放置提升冰霜属性攻击力。掉落银色鬃毛为角色突破强化必备材料。




