三角洲行动全面战场模式专用K416突击步枪改装方案发布,兼顾性能与扩展性,适配各类战术场景。以下为改装版K416核心使用指南。

三角洲行动改装版K416突击步枪攻略

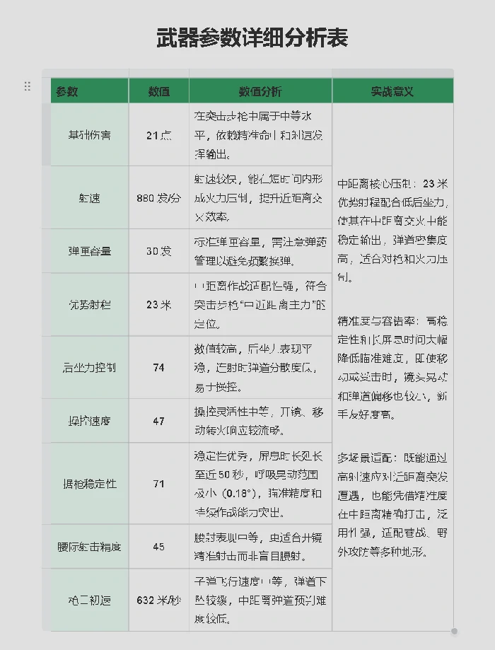
改装版K416突击步枪基础参数
武器代码:K416突击步枪-全面战场-6HQF9E409Q34170U2BIMC
预装配件:战斗红点瞄准镜、AR MOE后握把、K416A8长枪管组合、沙暴垂直补偿器、侵掠核心枪托、密令斜角握把、KC猎犬护木片*4、AR聚合物30发弹匣、蜜獾小口径快拔套(黑)、多用途战术增高架、DBAL-X2紫色激光镭指、微型瞄具增高架
核心性能解析

强化中距离压制能力:弹道集中度提升30%,连射后坐力降低25%,实现稳定控枪输出
优化操控响应:880发/分射速匹配30发弹匣容量,平衡火力持续性与换弹效率
提升瞄准稳定性:长屏息时间+低晃动特性,增强持续作战瞄准精度

战术适配场景:中距离精准压制、推进火力支援、侧翼快速补枪、持续火力控场
性能短板提示:近战腰射散布较大,超远距离伤害衰减明显

适用玩家定位
中距离精准射手:发挥低后坐优势,实施开镜精准射击
团队火力输出手:承担正面压制、推进辅助战术职责
综合战术玩家:无需特殊改装即可适应多场景作战需求
禁用玩家类型
纯近战冲锋者:机动性与腰射效率不及冲锋枪
远程狙击角色:射程与伤害无法替代专业狙击武器
实战操作指南

弹道控制技巧:连射时保持垂直压枪,利用后坐恢复快特性实施短点射连打
配件协同使用:红点瞄准镜+增高架组合提升中距离瞄准效率,激光镭指辅助腰射瞄准
弹匣管理策略:30发弹匣建议4-5发短点射,避免持续连射导致换弹间隙

手感优化建议
握把组合选择:主握把选AR MOE提升稳定性,副握把搭配密令斜角握把增强机动性
枪托调节技巧:侵掠核心枪托调至最短状态平衡机动性与稳定性
作战节奏控制:中距离保持50-100米作战距离,利用弹道优势实施压制




