适配三角洲行动全面战场,K437突击步枪改装方案发布。聚焦中近距离压制力与操控性,实战测试优化,提升战场表现。

三角洲行动K437全面战场改枪方案

改装版K437突击步枪基础介绍
外观模块化设计,机匣与护木上端配连续皮卡汀尼导轨,加装瞄具与战术配件。枪口装消焰或补偿装置,护木下部安前握把,枪托伸缩调节,侧面与底部设多功能扩展接口。细节红色标记装饰,专业感与科技视觉兼具。

武器代码:K437突击步枪-全面战场-6HOR3EG0BS205M2DA91B4
配件清单:AR重塔握把、平衡握把底座、K437长矛手长枪管组合、沙暴垂直补偿器、骨架狙击枪托、密令斜角握把、DD蟒蛇护木片*3、45发K437扩容弹匣、蜜獾小口径快拔套(黑)、多用途战术增高架、PEQ-2红色激光镭指、全景红点瞄准镜。
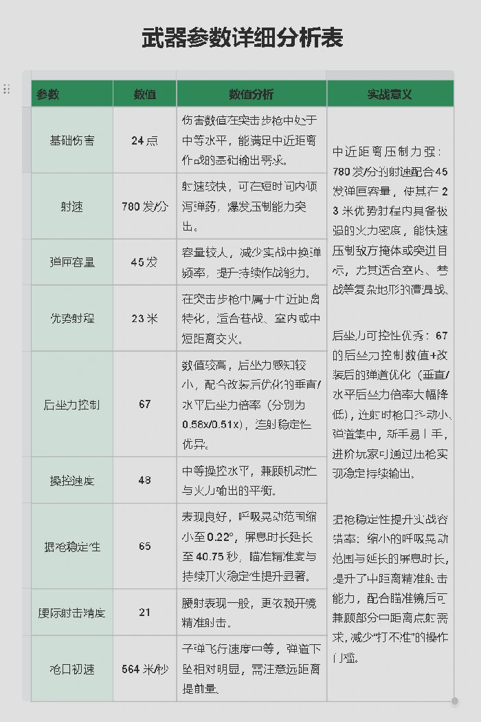
武器性能数据

弹道与稳定性优化,重点降低后坐力倍率,提升弹道集中度,抑制枪口晃动,延长屏息时间。全自动扫射与中距离点射稳定,实战容错率提高。

改装版K437突击步枪,中近距离战斗高性价比武器。高射速、大弹容、低后坐、高稳定性,巷战、室内及中短距离交火持续火力与压制能力优秀。新手友好,适合快节奏正面对抗进阶玩家。远距离伤害和极限机动有不足,突击推进和团队协作场景表现突出。

适用玩家:新手或进阶玩家,后坐控制平稳,据枪稳定,上手快;进阶玩家借高射速与弹道集中近战压制。
擅长中近距离突击战术,适合巷战、室内突破或中短距离快速接战,靠射速与弹容占先机。
不适用玩家:偏爱远距离精确射击玩家,有效射程约23米,超出伤害下降,弹道下坠大,不适合远程狙击。
追求极高机动性玩家,操控速度中等,快速转移、绕后灵活性不及冲锋枪或部分轻型步枪。
弹道表现

弹道示意图显示,改装后K437后坐力有效控制,视野开阔,弹匣容量45发,射速快,持续火力压制。

改装版K437突击步枪手感稳定易控,高射速与大弹匣强劲火力输出。67后坐控制与65据枪稳定性,连发枪口跳动小,弹道密集,瞄准晃动轻,屏息时间长,操作流畅。中近距离连续开火适用,新手易上手,进阶玩家轻松掌握压枪技巧,性能均衡,实战可靠。




