星之卡比天空骑士城市竞赛模式挑战高,新手易迷茫,老玩家轻松应对。本文帮新玩家掌握核心机制与策略,避免被动。

城市竞赛核心机制解析
核心目标:选对飞行器,强化关键属性,应对突发事件,选最优体育场获胜。
整局比赛五分钟内完成,预留一分钟处理随机事件。
基础操作要点
沿用标准操作,掌握以下技巧:
快速左右推摇杆:旋转开货柜、抢道具;睡眠时连续操作快速苏醒。
B键(或A键):长按减速蓄力,配合摇杆漂移;下推摇杆紧急制动,释放按键发动蓄力冲刺;触发复制能力攻击。
Y键:无载具时锁定切换飞行器,锁定残血载具直接夺取;长按脱离载具;特技槽满提示后发动特殊技能;持复制能力时连续按取消能力。
空中操作技巧
起飞后:下拉摇杆上升,上推摇杆俯冲,长按B键快速下降。
飞行器类型概览

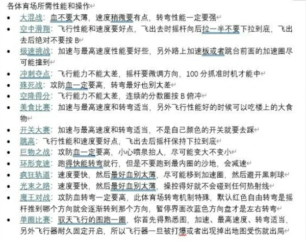
体育场类型说明

强化道具功能说明

内外双圈闪烁彩色光效的强化是全能力提升道具,通常在事件中获取。
以上是城市竞赛模式详细玩法,助你更好投入游戏。查看更多攻略,关注本站更新。




