
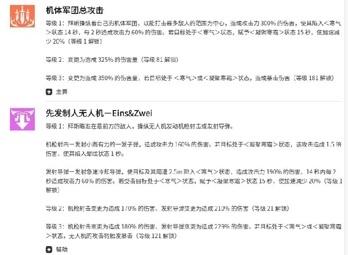
拜斯第一主动技能“机体军团总攻击”,召唤编队作战单元范围打击,单次命中造成300%攻击力伤害,目标陷入寒气状态,移动速度下降20%,伤害随等级提升增强。另一技能“先发制人无人机”,部署空中单位发射制导导弹,物理伤害叠加寒气效果,双重减速控制,限制敌人行动节奏。

“精密炮击坦克”技能赋予拜斯中距离精准打击能力,投掷式导弹在3米范围内触发高额伤害加成;技能升至2级,额外获得100%基础伤害提升,增强区域清场效率。“伟大科学之力”体现辅助价值,释放后同步提高自身防御与魔法抗性,属攻防一体型被动强化技能。

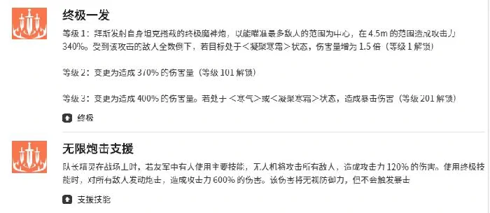
高阶输出手段“终极一发”,以搭载式主炮为核心,炮弹爆炸覆盖4.5米半径范围,形成稳定范围伤害。“无限炮击支援”突出协同作战特点:队伍中任意成员施放主力技能时,自动触发,对全体敌人造成无视防御的穿透攻击,提升团队整体爆发能力。

拜斯在空灵诗篇中为战术枢纽:寒气效果构建控制体系,多段技能实现分层伤害输出,具备防御强化与跨角色协同支援能力。玩家可按队伍需求调整培养方向,PVE推进、PVP对抗均能发挥关键作用。合理搭配其他角色,激发团队协同效果,全面提升整体作战实力。




