近年手游流行全女性角色阵容,角色兼具战斗能力。空灵诗篇是二次元手游,含多种少女角色。本次介绍游侠拜斯——卡拉尔国首领,气场强大,技能独特,战场表现突出。

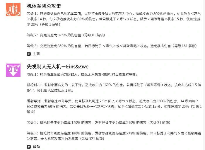
拜斯技能围绕“机体军团”构建。核心技能“机体军团总攻击”:指挥军团猛攻敌人,每次攻击输出自身300%攻击力伤害,概率附加“寒气”状态,降低目标20%移动速度,效果随等级提升增强。“先发制人无人机”:召唤无人机发射导弹,造成基础伤害并附加寒气,限制敌人行动。

“精密炮击坦克”:向指定目标投掷导弹,3米范围内敌人承受高额伤害,超出范围敌人受100%基础伤害。技能2级后,额外增加100%伤害加成。辅助技能“伟大科学之力”:提升自身防御力与魔法抗性,增强生存能力。

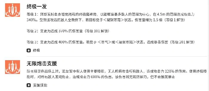
关键时刻用“终极一发”:启动搭载坦克发射强力炮弹,攻击目标为中心、半径4.5米内所有敌人,造成范围伤害。“无限炮击支援”:队友使用主要技能时,拜斯发动协同攻击,对全体敌人造成伤害,附带一定无视防御效果。

拜斯是输出与控制兼备的游侠,技能组合助力团队作战。玩家需根据战况灵活搭配技能,与其他角色互补,提升队伍整体作战效能。




