在如今不少主打全女性角色阵营的二次元手游里,少女们早已摆脱花瓶标签,成为拥有硬核战力的核心担当,空灵诗篇就是其中之一。今天就来详细介绍这款游戏里的游侠角色拜斯,带大家全面了解她的技能设定与战斗特点,感兴趣的玩家别错过。


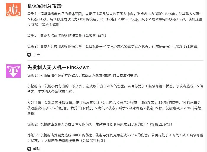
拜斯定位为游侠,同时身为卡拉尔国的首领,自带强大气场,作战时能操控多样技能,战力十足。首先是机体军团总攻击:拜斯能指挥麾下的机体军团展开集群攻势,单次攻击就能造成等同于自身300%攻击力的伤害,同时会让目标陷入寒气状态,使其移动速度降低20%。随着技能等级提升,伤害还能进一步强化,搭配其他控速技能能最大化限制对手行动。另一项先发制人无人机技能,可操控无人机发射导弹,除了基础伤害外还附带寒气伤害,与机体军团总攻击配合,能全方位放缓敌人的各项行动速度。

精密炮击坦克技能则是针对目标的精准打击:向目标投射导弹,命中后可造成高额伤害,其中3米范围内的目标会受到更高额的伤害,3米外则为100%基础伤害。当技能升至2级时,还能额外触发100%的伤害加成,输出能力再上一个台阶。不同于攻击类技能,伟大科学之力是偏向防御的增益技能,能同时提升拜斯自身的防御力与魔法抗性,让她在作战时拥有更扎实的生存能力。

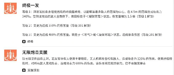
终极一发是拜斯的核心爆发技能:启动搭载的坦克发射重磅炮弹,以敌人为中心,对4.5米范围内的所有目标造成大范围伤害。而无限炮击支援则是强力的辅助输出技能,当队友释放主力技能时,该技能会自动触发,对所有敌人发起辅助攻击,并且能无视敌方防御,为团队补足关键伤害。





