群雄逐鹿是名将杀里的限时玩法之一,不少刚接触的玩家对这个模式还不太了解。下面就给大家带来该模式的详细玩法攻略,帮你快速摸透机制,玩转这个限时模式!
名将杀群雄逐鹿玩法全解析
一、玩法类型
这是一场8人无阵营的混战对局,最终能坚持到最后的3名玩家即为获胜方。
二、玩法机制
1、匹配完成后,玩家需要派出至少100的兵力,投入的兵力越多,选将阶段的优势就越明显:投入200兵力可多1次选将机会;投入400兵力能多2次选将机会;投入800兵力则可额外获得4次选将机会。
2、青梅机制:玩家初始获得的青梅数量和自己投入的兵力相等,青梅越多,你的出手顺位就越靠前;如果青梅数量相同,出手顺序则随机判定。战斗过程中,只要对其他玩家造成伤害,就能夺取对方半数青梅(数量向上取整);要是成功击杀对手,不仅能拿走对方所有青梅,还能额外摸3张牌。
3、再战机制:玩家阵亡后,可以选择投入100、200、400或800兵力来重返对局!再战的时候能从4名随机刷新的武将里重新选一位参战,同时初始手牌会重置,还能获得和投入兵力数量相等的青梅,不过每局最多只能使用2次再战机会。
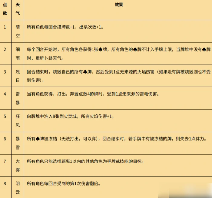
4、天气机制:每轮对局开始时,或者有角色阵亡之后,系统都会通过卜卦来切换当前的天气效果,不同的卜卦点数对应不同的天气。
5、排行奖励:每周系统会根据玩家获得的青梅道具积分进行排行并发放奖励,排行前100的玩家能得到限时1个月的逐鹿山河边框。






