明日方舟终末地里,干员洁尔佩塔是个能辅助能输出的多面手,尤其适配碎冰队以及需要控制、聚怪的阵容。找对培养方向、合理分配技能点,能大幅拉满团队的整体作战效率。接下来就为大家带来洁尔佩塔的全方位养成攻略,帮各位顺利把她练起来。
抽取建议
定位:自然系辅助,兼具控制与聚怪能力,物理击飞效果亮眼,适配碎冰队
推荐理由:作为能兼顾辅助与输出的副C角色,非常建议抽取一只备用,后续各类作战场景都能派上用场
配队
技能加点推荐
优先顺序:战技 > 连携技 > 终结技
天赋加点:优先点满意识与智识,强化战技及连携技的效果
技能解析:
信使的歌声:为队伍内近卫、术士、辅助干员提升7%的终结技充能效率
迟来的回信:对自身战技和连携技进行强化,当战技最后一击命中2名及以上敌人时,将恢复108 + 0.8/0.9智识
小贴士:战技与连携技触发频率高,是洁尔佩塔的核心输出手段;终结技虽有作用,但优先级稍低,主要用来提供法术脆弱debuff
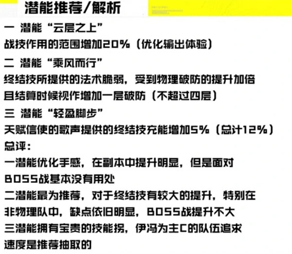
潜能推荐
1、云层之上
战技范围扩大20%,明显提升操作手感
2、乘风而行
终结技提供的法术脆弱效果倍率提升,同时受物理破防加成,结算时额外叠加破防效果(上限四层)
3、轻盈脚步
天赋「信使的歌声」提供的终结技充能效率额外增加5%,总计提升至12%
潜能解析:
潜能1:优化技能使用手感,在普通副本中效果突出,但对BOSS战影响有限
潜能2:强化终结技的法术脆弱效果,特别适配非物理输出队伍,是核心培养的优先选项
潜能3:提升终结技充能效率,对以伊冯为主C的队伍增益效果显著
明日方舟终末地热门攻略:余烬全面培养指南、莱万汀全面养成指南、基建工业计划介绍指南
以上就是明日方舟终末地洁尔佩塔的全方位养成攻略了,希望能帮到各位。想要获取更多游戏相关攻略,欢迎持续关注。







